中学校国語科

「主体的・対話的で深い学び」の実現に向けた授業改善の推進

 中学校国語科では、令和7年度は、生徒が、言葉による見方・考え方を働かせ、言語活動を通して、国語で正確に理解し適切に表現する資質・能力を身に付けることができるようにするために、「深い学び」の実現に向けた授業改善の推進を図るためのコンテンツを開発しました。 
 日々の授業づくりに、ぜひ、御活用ください。

 

「主体的・対話的で深い学び」の実現に向けた授業改善Vol.2ー「言葉による見方・考え方」を鍵に、「深い学び」につなげる授業改善ー 


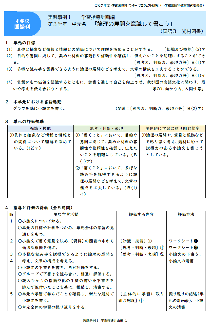
実践事例Ⅰ                                              ○実践事例Ⅰ 学習指導計画編 

   

○実践事例Ⅱ

○授業改善事例の紹介(動画)

○参考資料

〈研究担当所員〉
 蒲原 裕子 (佐賀県教育センター所員)

〈研究委員〉
 大串 浩介  (小城市立小城中学校教諭)
 古賀 雄大  (鹿島市立西部中学校教諭)